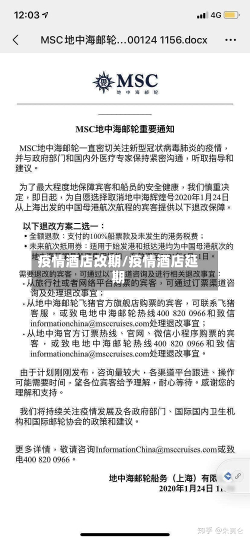
酒店突然封了房费要付吗
酒店突然被封房费是否要付需根据具体情况判断,若被征用为隔离酒店则无需支付 ,未被征用则需支付。以下为具体分析:被征用为隔离酒店的情况若酒店因疫情防控需要被政府征用为隔离场所,根据相关规定,此时顾客无需支付房费 。此类情况下,酒店已转为公共服务用途 ,费用通常由政府承担或通过专项资金解决。

酒店突然被封房费是否要付需根据具体情况判断,若酒店被征用为隔离酒店则无需支付,未被征用则需支付。具体分析如下:酒店被征用为隔离酒店的情况若酒店因疫情防控需要被政府征用为隔离场所 ,此时酒店与住客的住宿合同关系因不可抗力或行政指令终止。

酒店被征用为隔离酒店若酒店因政府征用成为隔离场所,根据相关规定,无需支付房费 。此时酒店已转为公共服务用途 ,费用由政府或相关部门承担。酒店未被征用但因其他原因被封若酒店因自身经营问题(如消防检查不合格、卫生问题等)或非政府征用的疫情原因被封,需支付已消费的房费。
酒店突然封了,如果酒店未被征用为隔离酒店 ,房费通常需要支付;如果酒店被征用或因疫情围封且非个人原因,则可能无需支付或费用由其他方承担 。酒店未被征用为隔离酒店 如果酒店突然封闭,但并未被政府征用为隔离酒店 ,那么在此期间的房费,客人通常还是需要支付的。
酒店因为疫情原因临时封锁在住客人收费。如果是因为工作原因造成的隔离,这个是由单位支出费用的,如果是个人原因 ,这个就需要个人承担了,这个要分情况的 。疫情注意事项:新型冠状病毒感染的肺炎在免疫功能低下和免疫功能正常人群均可发生,与接触病毒的量有一定关系。

平台预定的酒店不可取消怎么办
〖壹〗 、若在平台预定的酒店不可取消 ,可按以下步骤处理:明确取消政策首先需通过预订确认邮件、酒店官方网站或平台规则,确认合同中的取消条款。若条款明确标注“不可取消且无退款/改期选项 ”,酒店通常有权拒绝退款 。
〖贰〗、向酒店或订房平台投诉首先尝试与酒店或订房平台的客服部门直接沟通 ,明确陈述订单无法取消的问题,并提供订单号、支付凭证 、预订条款等证据。重点要求平台或酒店说明拒绝取消的依据,例如是否在预订时明确提示“不可取消”条款。
〖叁〗、酒店不可取消时 ,可尝试以下方法退款:和酒店友好协商诚恳地向酒店说明订错的原因,例如操作失误、突发疾病 、家庭变故等,争取酒店方的理解 。主动提出双方都能接受的解决方案 ,比如承担部分手续费,让酒店退还剩余款项。
〖肆〗、如果同程预定的酒店不可取消,您可以采取以下措施来维护自己的权益:与酒店或同程平台协商解决:尝试与酒店或同程平台的客服进行沟通,明确表达您的取消意愿 ,并详细了解他们的取消政策。
〖伍〗、若携程预订的酒店不让取消,可尝试以下方法解决:常规协商方法联系携程客服通过携程APP在线客服或拨打官方电话(950400-830-6666),说明特殊情况(如突发疾病 、航班延误等) ,要求平台介入协调。若首次协商未果,可要求二次协调,部分用户通过此方式成功退款 。
疫情之下酒店人如何做好OTA运营
完善酒店设备:添置客人比较关注的物品 ,如空气净化器、紫外线消毒灯等。在客房内放置空气净化器,并标注其使用时间与效果;在公共区域安装紫外线消毒灯,设置明显的提示标识。同时 ,可考虑增加无接触服务设备,如自助入住机、智能送物机器人等,减少人员接触 ,提高客人的安全感 。
提升酒店排名免费房置换金字塔:在订单量不佳时,使用免费房置换金字塔资源,以此提升酒店在携程系平台的排名。排名靠前更容易被消费者看到,增加曝光机会 ,进而提高订单量。减少佣金与提高流量挂金牌操作:携程系挂金牌可减少佣金,进一步降低酒店运营成本,同时提高流量 。
开展线上营销活动:与OTA平台合作开展各种营销活动 ,如限时折扣 、团购、抽奖等。这些活动可以吸引更多客人预订酒店,提高酒店的销量和曝光度。同时,酒店也可以自行开展线上营销活动 ,如举办线上摄影比赛,邀请客人分享在酒店的照片,获胜者可获得免费住宿等奖励 。
一波三折度假苏格兰
〖壹〗、此次苏格兰度假一波三折 ,历经多次改期与人员变动,最终在2022年4月成行,虽未能全员相聚 ,但仍留下美好回忆。度假计划起源:2019年,中国老朋友小晴策划了苏格兰之行,预订了2020年5月在法夫的基尔康克尔城堡度假村的四个卧房的Villa,并邀请了两家朋友一同前往。
〖贰〗 、英国脱欧的原因历史背景与利益权衡 二战后 ,英国国力衰弱,虽通过马歇尔计划恢复经济,但未解决根本问题 。英联邦因民族解放运动分裂 ,英国话语权减弱,经济利益受损。欧洲六国经济崛起,英国为获取市场、资金和廉价劳动力 ,最终于1973年加入欧共体(欧盟前身),但入欧过程一波三折,曾两次被拒。
〖叁〗、一波三折 【读音】:[yī bō sān zhé] 【释义】:原指写字的笔法曲折多变。现比喻文章的结构起伏曲折 。也比喻事情进行中意外的变化很多。 【反义词】:势如破竹 一波三折造句 面对病情一波三折的雪莉 ,医疗人员该如何抢救? 真爱的路途总是一波三折。
〖肆〗、一波三折,折腾了一年多,法国奢侈品巨头LVMH集团近日终于官宣:完成对美国老牌珠宝世家蒂凡尼的收购!好事成双 。不久前 ,亚历山大还宣布了另一喜讯:他与女友拉尔丁·居约订婚了。到蒂凡尼任职后,他携手未婚妻一起到纽约生活。在众人眼中,爱情 、事业双丰收的亚历山大可谓富二代中的一股清流 。
〖伍〗、我是一名18岁的女孩,几个月前我收到了英国顶尖大学UCL的有条件录取。一路走来 ,能进入这样一所世界知名的大学,真是一波三折,很不容易。我从小一直向往国外的学习生活 ,所以即使当初进了江苏省的一所重点中学,我也从没有放弃过出国留学的梦想 。
当日预定的酒店不能退怎么办
〖壹〗、若当日预定的酒店不能退,可尝试以下方法解决:联系酒店:直接与酒店沟通 ,诚恳说明自身特殊情况,请求退订。若酒店同意,可将沟通记录作为日后可能投诉的证据。若因酒店问题导致无法入住 ,消费者有权按《合同法》要求退款,同时要保留好相关证据 。
〖贰〗 、若在高德订的酒店无法退款,可通过协商、投诉、法律途径或替代方案解决 ,具体如下:联系客服协商直接联系高德地图客服或酒店方,说明退订原因(如行程变更 、突发疾病等)并请求退款。若对方以“不可取消”条款拒绝,可指出该条款可能构成不合理的霸王条款。
〖叁〗、法律途径:如果酒店拒绝退款且协商无果,可以寻求消费者权益保护机构的帮助。根据《中华人民共和国消费者权益保护法》 ,消费者在购买、使用商品或接受服务过程中,其合法权益受到损害时,可以向消费者协会投诉 ,也可以向相关行政部门申诉,或者直接向人民法院提起诉讼 。
〖肆〗 、如果预定的酒店不能退款,可以采取以下措施:与酒店协商解决:首先 ,建议直接联系酒店,明确表达你的退订意愿,并详细了解酒店的退订政策。如果酒店方面拒绝退订 ,你可以尝试提出合理的退订理由,如不可抗力因素(疫情、极端天气等),争取酒店的理解和支持。
本文来自作者[mengbate]投稿,不代表良品号立场,如若转载,请注明出处:https://wap.mengbate.com/lianpin/5993.html
评论列表(4条)
我是良品号的签约作者“mengbate”!
希望本篇文章《疫情酒店改期/疫情酒店延期》能对你有所帮助!
本站[良品号]内容主要涵盖:良品号,生活百科,小常识,生活小窍门,百科大全,经验网,游戏攻略,新游上市,游戏信息,端游技巧,角色特征,游戏资讯,游戏测试,页游H5,手游攻略,游戏测试,大学志愿,娱乐资讯,新闻八卦,科技生活,校园墙报
本文概览:酒店突然封了房费要付吗酒店突然被封房费是否要付需根据具体情况判断,若被征用为隔离酒店则无需支付,未被征用则需支付...